为落实共青团中央、教育部、全国学联联合下发的《关于推动高校学生会(研究生会)深化改革的若干意见》,以及《高校学生会组织深化改革评估工作方案》要求,接受广大师生监督,现将Beat365学生会(研究生会)改革情况公开如下。
一、改革自评表
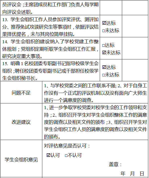
高校学生会组织深化改革评估备案表






二、《Beat365中文官方网站学生会章程》
第一条Beat365中文官方网站学生会(简称“院学生会”)是在院党委的领导下,在院团委具体指导下,依照法律,遵循学校的规章制度和本会章程,依靠全校学生独立自主地开展工作的学生群众性组织,是我院党政部门联系学生的桥梁和纽带。
第二条本会的宗旨:坚持四项基本原则,拥护党的方针、政策,遵循和贯彻党的教育方针,服务同学,引导广大同学树立正确的人生观和价值观。
第三条本会的基本任务:
(一)全心全意为同学服务,切实关心同学的学习和生活,在维护国家和人民利益的前提下,表达和维护学生的正当利益。
(二)加强同兄弟院系及其他学生组织的联系与交往,达到提高学生思想觉悟,陶冶道德情操,广阔知识视野之目的。
第四条学生会的工作接受广大同学的监督、批评与指正,广泛吸收同学的建议与意见。
第五条学生会是学生的群众组织,凡取得Beat365中文官方网站学籍的在校全日制本科生,不分民族、性别;承认本会章程,均有机会成为学生会成员。
第六条成员的基本权利:
(一)通过符合本章程的民主程序,讨论和决定本会的重大事务;
(二)参加本会组织的各种活动的权利;
(三)平等的选举权与被选举权;
(四)通过各种正当途径和方式对本会工作进行建议、批评和监督;
(五)受到处分的本会成员,在处分期间不享有上述权利。
第七条成员的基本义务:
(一)遵守国家法律法规及学校的规章制度;
(二)遵守本会章程,执行本会决议,完成所交办的任务;
(三)认真履行职责,维护本会荣誉;
(四)密切联系同学,及时反映同学的意见和要求;
(五)在学习、工作上做同学的表率,接受同学的监督;
(六)团结互助、尊敬师长、诚实守信,主动维护学校、学院荣誉,在各项科技、文化、体育活动中树立先锋模范作用。
第八条成员的基本能力:
(一)组织管理能力;
(二)宣传发动能力;
(三)社会交往能力。
第九条成员的纪律:
(一)服从领导、听从指挥,积极完成学院领导及主席团交给的各项任务。
(二)认真完成学生会分配的工作,三次未能完成任务的主动退出学生会。
(三)参加会议或活动不得迟到、早退,有特殊事由要提前请假。无故缺席的,第一次点名批评,第二次通报,第三次自动退出学生会。
第十条学生会主席团(设主席一名,副主席四名)是学生会的最高权力机构,拥有决策权、人事权等权利,其主要职责为:
(一)主持学生会的日常工作、活动,对工作及各项事务进行决策与指导,并督促相关部门成员执行;
(二)对各部门的工作进行总体规划、宏观把握以及统一协调;
(三)对学生会的人事及财务状况进行宏观掌握,并对相关问题进行最终决定。
第十一条学生会现设秘书处、外宣部、学习部、生活权益部、文体部、组织部共六个部处。各部处设部长一名,设副部一名。
第十二条学生会各部处的主要职责如下:
(一)秘书部:
(1)及时向各部传递主席团有关部署,及时向主席团传达各部处反映汇报上来的有关工作情况;
(2)起草学生会学期工件计划和总结,定期起草学生会各项工作汇报、总结、负责制定学生会工作制度;
(3)整理、管理各部成员及工作的档案,负责各项会议的记录工作,提供考评资料。
(二)外宣部
(1)定期制作主题鲜明、形式多样的Beat365中文官方网站橱窗、板报;
(2)负责全院大型活动的各类宣传活动,并协助其他各部做好各项活动的海报、展板等宣传工作;
(三)学习部
(1)营造良好的学风,活跃文化气氛;
(2) 开展各种形式的学习经验交流会;
(3) 邀请著名教授、学者举办学习学术讲座和报告;
(4)组织院内辩论赛,负责院辩队的人员选拔和培训。
(四)生活部
(1)深入调查了解全院同学的生活状况,积极地并有针对性为全院同学提供生活方面的服务和帮助,处理一些力所能及的有关同学生活方面的问题;
(2)负责活动采买所需物品。
(五)文体部
(1)开展各项文艺活动,丰富广大同学业余生活,激发广大同学参与艺术活动的兴趣和热情;
(2)组织重大节日的文艺活动以及各项群众性体育活动。
(六)组织部
(1)熟悉掌握全院团组织的基本情况,了解基层团组织的活动、组织生活、团总支委员情况;
(2)严格做好团员的发展工作,团员证的注册和管理工作,做好团员登记、团费收缴、团员组织关系转接等工作。
第四章 工作制度
第十三条学生会实行例会制度:
部长、副部长例会每周一次,作本周工作总结,并讨论下周活动计划;各部每周至少一次部门例会,会上对上一阶段工作进行总结,并公布下一阶段工作计划。每次会议专人负责会议记录。
第十四条会议实行签到制度,由专人负责记录。学生会成员均不得无故迟到。
第十五条每学年初各部须制订本学期计划,主席综合各部计划以及学校有关部门工作计划制定本学年总体工作计划。年终主席对各部工作进行总评,进行成员考核。
第十六条每项活动开始之前需撰写新闻稿,并至少提前一周上交分管副主席,应详细注明每次活动的时间、规模、经费预算、主办组织、承办组织、主要负责人等事宜,经批准后方可开展活动;在活动结束以后,召开一次总结会。
第十七条活动结束后,各部由专人将经费实际支出状况报告,并提供正式发票。如无法提供正式发票,需提供收据或相关证明材料,否则不予报销。
第十八条活动中经费支出以节俭为本,不得奢侈浪费,严禁弄虚作假。
第十九条本章程适用于Beat365中文官方网站学生会。
第二十条本章程由Beat365中文官方网站学生会全体会议讨论通过,报院团委批准,自公布之日起实施。
第二十一条本章程的解释权属于Beat365中文官方网站学生会,最终解释权归主席团和学院团委。
第二十二条本章程的修改权属于Beat365中文官方网站学生会,最终解释权归主席团和学院团委。
三、校级组织工作机构组织架构图

四、校级组织工作人员名单



五、《校级组织主席团成员候选人产生办法及选举办法》
(一)、总则
为深入学习贯彻习近平新时代中国特色社会主义思想和党的十九大精神,全面落实全国高校思想政治工作会议精神和《学联学生会组织改革方案》、《关于推动高校学生会(研究生会)深化改革的若干意见》等相关文件精神,进一步加强Beat365中文官方网站本科生干部队伍建设,发挥本科生组织的战斗堡垒作用,着力增强政治性、先进性、群众性,充分发挥学生会自我教育、自我管理、自我服务、自我监督的作用,助力本科生全面成长成才,根据工作实际,制定本选举办法。
(二)、主席团换届选举原则
此次选举应本着公平、公开、公正、竞争、择优的原则,做到选举过程和选举结果透明化,着力为Beat365中文官方网站学生会选搜出一批紧跟时代砥砺前行,担当责任奋发有为的青年学生。
(三)、主席团换届选举办法
选拔程序:具备参选资格者公开报名;院团委审查报名人员资格,确定候选名单;院团委审查报名人员资格,确定候选名单;院团委确认入选名单并公示3天;院团委届命Beat365中文官方网站第二届学生会主席团成员。
参选人资格要求:
1、必须是系部学生会主席团成员(主席或副主席);院学生会部长及以上成员;
2、在大学期间有两年及以上学生干部工作经历,一般应担任过学生组织主要负责人,素质过硬、有较好群众基础;
3、对学生会工作有自己的思路和想法,综合素质高,群众基础好,能胜任学生会主席团的工作。
六、校团委指导学生会主要责任人

Beat365中文官方网站学生会
共青团Beat365中文官方网站委员会
2020年11月26日