Beat365中文官方网站
校长信箱
丨
智慧校园信息门户
Beat365中文官方网站主页
搜索
学校概况
学校简介
现任领导
学校标识
联系我们
管理机构
教学单位
酿酒工程学院
食品工程学院
资源与环境学院
自动化工程学院
工商管理学院
通识教育学院
马克思主义学院
继续教育学院
教育教学
本科教育
继续教育
教学动态
科学研究
科研项目
科研成果
学术交流
招生就业
信息公开
公开制度
年度报告
采购招标
合作交流
走进茅院
校历
校园景观
校园视频
周边地图
校园地图
周边交通
校园VR
首页
/
教学单位
/
继续教育学院
/
通知公告
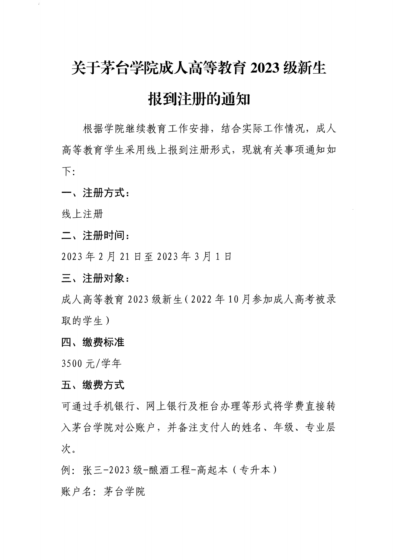
关于Beat365中文官方网站成人高等学历教育2023级新生报到注册的通知
2023-02-21 00:00
字号:[
小
中
大
]
[关闭]
视力保护色:
2023级学生基本信息.xls
Beat365中文官方网站成人高等教育学生注册指引.docx
上一篇:
“贵州酱酒”职业技能培训基地2025年第一期四级品酒师培训 招生简章
下一篇:
关于举办《办公技能提升训练》研修班的通知
校长信箱
丨
智慧校园信息门户
地址:贵州省仁怀市鲁班大道
电话:0851-28797002
官方微信公众号
贵公网安备:52038202001601号
网站备案号:黔ICP备18000375号-1
版權所有 Beat·365(中国区)唯一官方网站