汽车制造与试验技术专业介绍
一、专业简介
汽车制造与试验技术专业即原汽车检测与维修技术专业,根据国家要求于2021年更名为汽车制造与试验技术专业。本专业与汽车生产制造及售后服务行业密切相关,需求人才多、待遇高。主要学习内容有汽车的生产制造与试验研究、汽车性能检测与维修保养、传统燃油汽车技术、新能源汽车技术等。
必赢官网汽车检测与维修技术专业开设于2004年,随着汽车专业的发展,于2012年6月成立汽车工程系,将本专业作为重点专业进行建设。2012年本专业获院级“特色专业”建设立项,同年获“省级专业综合改革试点专业”建设立项。2016年在省级质量工程建设中,汽车检测与维修技术专业立项为卓越人才教育培养计划项目;汽车检测与维修技术专业教学团队为省级优秀专业教学团队。其核心课程《汽车底盘构造与维修》专业课程教学团队为省级优秀课程教学团队。
二、培养目标
本专业培养理想信念坚定,德、智、体、美、劳全面发展,具有一定的科学文化水平,良好的人文素养、职业道德和创新意识,精益求精的工匠精神,较强的就业能力和可持续发展的能力;掌握本专业知识和技术技能,面向汽车制造业,汽车、摩托车等修理与维护行业的汽车整车制造人员、汽车摩托车维修技术服务人员等职业群,能够从事汽车质量与性能检测、汽车故障返修、汽车机电维修、服务顾问等工作的高素质技术技能人才。
三、就业目标
汽车制造与试验技术专业学生毕业后主要就业方向可分为:汽车服务企业、汽车制造企业及汽车其他相关单位。
汽车服务企业包括汽车4s店和汽车维修服务企业,主要可从事相应的技术岗位如:机电维修技师、钣金修复技师、车损理赔员、汽车维修质检员、汽车性能检测员、汽车配件管理员、售后服务顾问、汽车销售顾问等。
汽车制造企业可以从事汽车检验、试验、制造与调试等工作岗位
汽车其他相关单位可从事汽车保险理赔、汽车事故估损、二手车评估与销售、汽车性能检测等工作岗位。
必赢官网汽车制造与试验技术专业往届毕业生中不少学生已成为滁州车辆性能检测站、一汽大众、一汽奥迪、宝马、奔驰、上海大众、福特、比亚迪等知名品牌4s店的项目经理和维修技师。
四、主干课程
汽车制造与试验技术专业课程主要包括公共基础课程(通识课程)和专业课程。
1.公共基础课程(通识课程)
根据党和国家有关文件规定,将思想道德修养与法律基础、毛泽东思想和中国特色社会主义理论体系概论、形势与政策、大学语文、高等数学、实用英语、体育、计算机应用基础等列入通识课程必修课;并将大学生职业发展与就业指导、心理健康教育劳动教育、美育、职业素养等列入必修课和选修课。
2.专业课程
专业课程一般包括行业基本能力课程、岗位专项能力课程、专业方向拓展等课程、并涵盖有关实践性教学环节。主要包括以下教学内容:
(1)行业基本能力课程
专业基础课程一般设置6~8门,包括:汽车文化、汽车机械基础、机械制图、汽车电工电子基础、钳工实习、焊工实习等。
(2)岗位专项能力课程
专业核心课程一般设置6~8门,包括:汽车发动机构造与维修、汽车电器设备与维修、汽车检测技术、汽车故障诊断技术、汽车底盘构造与维修、新能源汽车构造原理与检测维修等。
(3)专业拓展课程
专业拓展课程包括:汽车材料、汽车配件与营销、汽车使用与保养、汽车涂装技术、汽车车身修复技术等。专业拓展课程依据滁州地区产业结构的实际情况进行设置。具体课程体系构架图如下图所示。

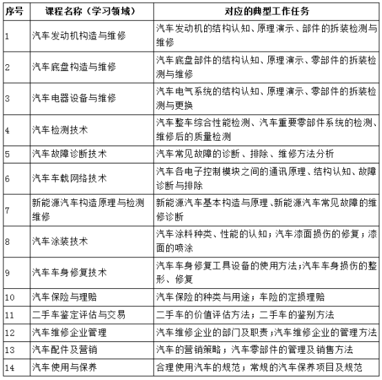
其主干课程如下表所示。
汽车制造与试验技术专业主干课程一览表

五、实验实训条件
1.校内实训
为了提升汽车制造与试验技术专业学生的实践动手技能,学校成立了与专业学习相关的两个省级示范实训中心:机械实训中心,可用于本专业学生的钳工、焊工、车工实训教学;汽车实训中心,下设新能源汽车实训室、汽车发动机实训室、汽车底盘实训室、汽车电器实训室、汽车检测实训室、汽车钣喷实训室等实训室,可用于本专业的本专业学生的汽车机修、电工维修、钣金涂装等方面实训教学。


2.校外实训
另外学校与滁州周边多家品牌汽车4s店开展了校企合作,可送学生去进行教学见习、跟岗实习、顶岗实习、毕业实习。
校外主要实习基地基本情况




六、师资团队
本专业现有专业课教师19人,其中专任教师13名,校内兼课,校外兼职教师6人。正教授1人,副教授2人,讲师7人,其中拥有汽车维修技师资质6人,硕士研究生11人。师资队伍中,省级教学名师1人,省级教坛新秀1人,院级教坛新秀2人,院级教学名师1人,校级专业带头人1人,校级优秀骨干教师4人。
汽车制造与试验技术专业教学团队立项为省级专业优秀教学团队;《汽车底盘构造与维修》专业核心课程教学团队立项为省级课程优秀教学团队。
七、专业特色
汽车制造与试验技术专业人才培养特色主要表现在:
1.强化实践教学,专业核心课程理实一体化教学
针对核心课程建立了发动机拆装实训室,底盘拆装实训室,汽车电器实训室,汽车检测实训室,直接将核心课程教学和实训相结合,将课程教室搬到实训室,采取核心课程教学模式采取理实一体的教学模式,强化实践教学。
2.注重技能培养,课堂教学与技能鉴定相结合
依托学院成教部的技能鉴定站和汽车系机械行业委员会技能鉴定点,加强学历教育与职业资格证书的沟通,使学生在取得学历证书的同时获得相应的职业资格证书,实行“双证书”制度。
3.校企合作、工学交替的人才培养模式
利用“校企合作、工学交替”的人才培养模式,来加强和企业的联系,弥补学院设备和师资的不足,促进本专业实训基地的建设,提升专业教师的技能水平。
本专业教师获得专业相关实用新型专利30多项;近年来主持省级、院级各类教科研项目20余项;指导学生在省技能大赛、行业大赛、创新创业大赛中获得多个奖项。






八、优秀学子
李爱鹏,2007级(2010届)汽车检测与维修技术专业毕业生,在滁州机动车辆检测站办公室主任。
姚福磊,2007级(2010届)汽车检测与维修技术专业毕业生,毕业后在一汽大众4s店任售后经理5年,2015年自主创业,创办滁州好帮手汽车快修服务有限公司,担任总经理。
申露露,2010级(2013届)汽车检测与维修技术专业学生现任滁州东风风行4s店售后经理。
黄礼兵,2005级(2007届)汽车检测与维修技术专业学生现任滁州一汽奥迪4s店技术总监。