为贯彻落实党中央、国务院及省委、省政府做好高校毕业生就业工作决策部署,促进困难毕业生就业,近日,省人力资源社会保障厅会同相关部门印发《省人力资源社会保障厅等六部门关于做好2025届毕业生一次性求职补贴发放工作的通知》,正式启动一次性求职补贴审核发放工作。
一、补贴对象
贵州省内普通高等院校、中等职业学校、技工院校符合以下7类困难条件,并在毕业学年积极求职的2025届毕业生:1.在校期间申请并获得了国家助学贷款;2.脱贫家庭(原建档立卡家庭)或防止返贫监测对象家庭;3.父母双方(单方)或本人持有效《残疾人证》;4.城镇零就业家庭;5.享受最低生活保障家庭;6.享受特困人员救助供养待遇;7.孤儿(或事实无人抚养儿童)。
同时符合多个困难类别的毕业生,只能选择其中一种类别申报,不得重复享受。发放对象不区分省内、省外户籍。
二、补贴标准
按1500元/人的标准一次性发放,主要用于补助困难毕业生求职过程中的相关费用。
三、申报流程
自愿申请→学校初审→人社复核→公示→资金拨付。
四、申请时间
2024年10月21日至11月12日集中申请。
五、申领方式
符合条件的毕业生通过“贵州人社”微信小程序、“贵州人社”APP或登录“贵州人社网上办事服务大厅”官方网站(https://gzrswt.gzsrs.cn)注册并登录个人账号,进入“毕业生一次性求职补贴申请”模块,如实、准确、完整填写个人申请信息后,进行网上申报。


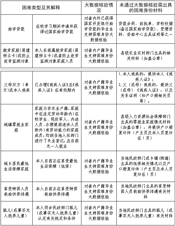
六、大数据校验不通过怎么办
对通过大数据校验困难身份,反馈申请资格有效的,申请人无需提供佐证材料。未能通过校验比对,而申请人认为自己符合申请条件的,须出具并上传相关佐证材料。材料清单如下:

七、提交后发现填写错误怎么修改
学校未审核可以主动撤回(重新进入补贴申请模块,再次提交申请信息,系统将记录保存最新提交的申请信息),如果学校已审核,可请学校“审核不通过”,或联系对应审核人社部门“审核不通过”,修改后再重新提交审核。学校、人社部门联系电话请在申报系统内具体查询。
八、专科、本科阶段申领过一次性求职补贴,现在本科、研究生毕业是否可以再次申领
一次性求职补贴业务每名毕业生只能申领一次,如以前申领过贵州省毕业生一次性求职补贴,则不能重复进行申领。
九、准备升学的同学是否可以申请
不提倡但暂未禁止,请尽可能确定自己的就业、升学意愿,申请过程中有个人诚信承诺(例如专升本,专科毕业申请了,本科毕业就不可以再申请)。
十、系统默认使用社会保障卡申领补贴是否能够修改
系统自动查询申请人如果已经申领社会保障卡,并且社会保障卡金融功能是激活状态,则自动显示社保卡银行账户信息,并且不能修改,补贴审核通过后资金拨付在社会保障卡上。如果未申领社会保障卡(或者社会保障卡不可用),则申请人可以填写本人任一银行卡账号。社会保障卡有关问题请咨询12333。因银行卡状态异常(如:挂失、冻结等)导致补贴不能发放到账的,后果由申请人自负。
十一、提交了申请但是一直没有审核怎么办
在集中申请期间,部分学校申请审核量较大,学校联系电话可在申报系统内查询。
十二、审核通过了补贴什么时候到账
审核通过后,还有学校公示的环节,对公示完成无异议的,统一办理资金拨付,过程需要一定时间,请耐心等待,原则上将于2024年12月20日前拨付完毕。学校对应审核人社部门咨询电话可在申报系统内查询。
十三、因个人疏忽未在规定时间内申请怎么办
逾期未申请或未在规定期限内按要求上传相关佐证材料的,视同自愿放弃申请。